關於本處
本處簡介
沿革與願景
組織架構
各單位職掌
研究發展會議
組織成員
處本部
計畫管考組
校務資料組
學術發展組
校務發展
組織規程
中程校務發展計畫
年度財務規畫報告書
校務評鑑
校級年報
綜合業務
研發合作平台
農委會稽核小組
電費配額執行及監督
學術資源分配
成大鳳凰講座
聯絡我們
最新消息
計畫徵件
國科會計畫
教育部計畫
非國科會計畫
校內計畫
行政公告
法規修訂
補助獎項
校內
校外
獲獎名單
活動訊息
學術活動
教育研習
學術榮譽
活動花絮
其他
計畫服務
公告事項
作業流程
表單下載
相關法規
管理費專區
產學合作投資
校內E化系統
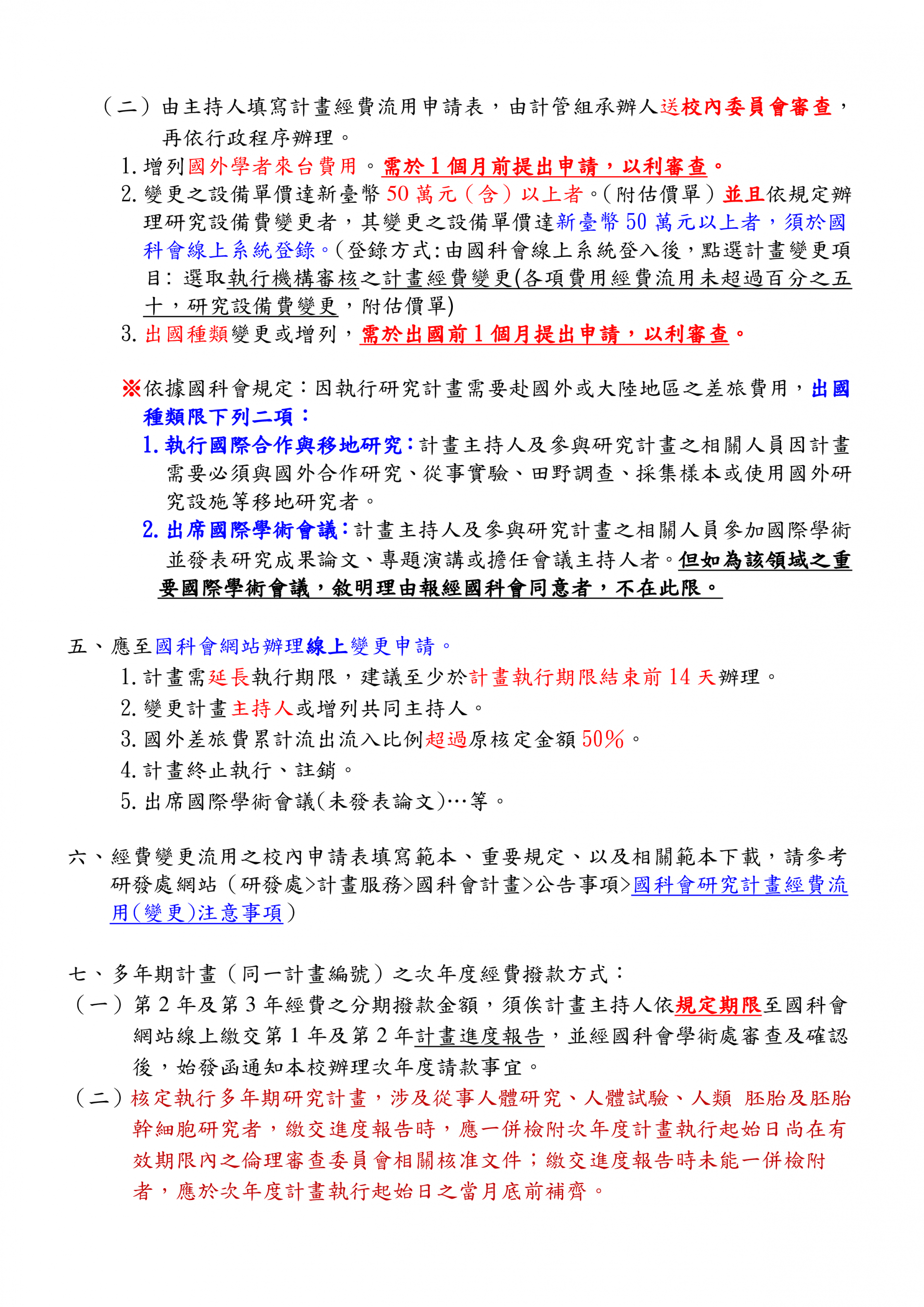
計畫經費流用變更
研發處計畫服務平台
常用表單
常用法規
國科會
教育部及其他部會
校內補助與獎項
校外補助與獎項
學術榮譽事蹟
校內申請-獎項補助
校外申請-獎項獎勵
校內申請
校外申請
人員聘任
玉山學者計畫
國科會延攬人才
延攬優秀人才
研發替代役
臨時工
學生兼任研究助理
研究資源
儀器設備
核心設施中心-成大儀器預約
全國貴重儀器設備
資訊系統
大學校院校務資料庫
[學術成大!]
Scopus學術資料庫
WOS學術資料庫
SciVal 研究評估分析系統
InCites 研究績效分析系統
教學研究成果資訊系統
服務資源
常見問題
UR大學部研究
國科會博士卓越提升計畫
跨領域研究資源
學術研究影響力分析服務 (Lib)
訛誤事件處理
常用連結
政府資料開放平臺
教育部-大專校院校務資訊公開平台
國科會-研究人才查詢
經濟部-專利資訊檢索系統
GRB政府研究資訊系統
國家圖書館-碩博士論文網
校級研究中心
中心介紹
人文社會實踐領域
前瞻理工研究領域
生物醫學轉譯領域
設置暨管理
申請設置
評鑑作業
其他計畫輔導
計畫書格式
公文撰寫格式
研發快訊